找回密码
 加入

QQ登录

只需一步,快速开始

美国专业直饮净水器森乐全屋净水系统
查看: 3583|回复: 0

[新闻/评论] 教育部发布中小学膜处理饮水设备:宜采用超滤、纳滤的过滤方式

[复制链接]
发表于 2019-6-27 23:37 | 显示全部楼层 |阅读模式
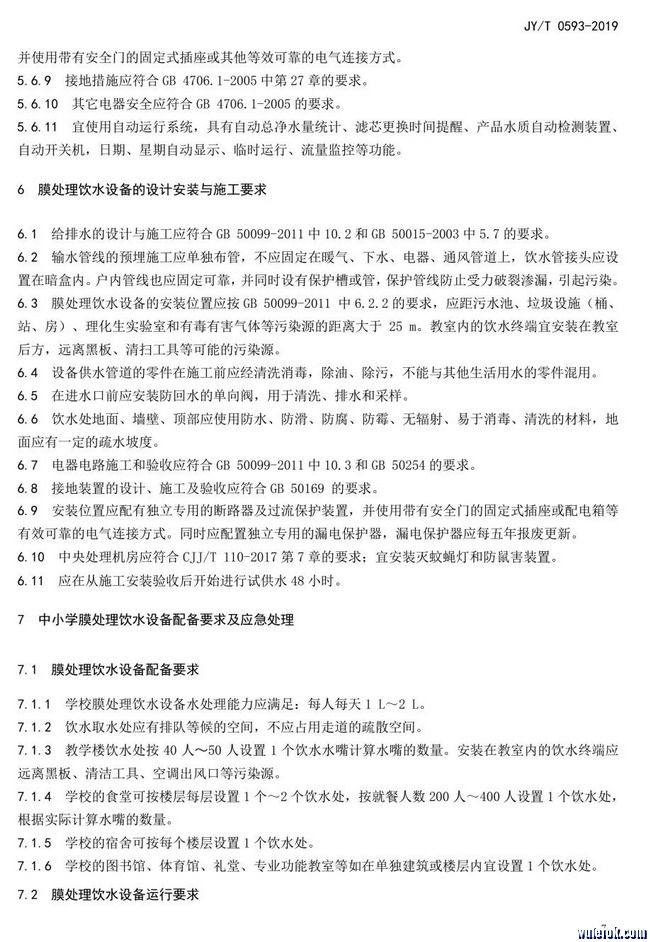
中华人民共和国教育部发布《中小学膜处理饮水设备技术要求和配备规范》行业标准(JY/T 0593-2019),其中提到:(中小学水处理设备)宜采用超滤、纳滤的过滤方式(只有在原水污染风险较大地区可使用反渗透方式,当原水质达标后更换成纳滤或超滤方式进行处理),该标准自2019年9月1日起实施。
该行业(中小学)标准的出台对净水行业具有现实的指导意义,同时也从侧面回复了“中小学生不宜长期饮用纯净水”的争论。
以下为该标准的相关截屏页面

( ?9 p. s7 _( F$ r' Q3 i
! b& T; ~3 ?/ D3 z2 ]- X' A* e+ v! p
; u- O$ g2 T% a1 r5 g% i& n+ u2 ^
JY_T0593-2019中小学膜处理饮水设备技术要求和配备规范01.jpg
JY_T0593-2019中小学膜处理饮水设备技术要求和配备规范02.jpg
JY_T0593-2019中小学膜处理饮水设备技术要求和配备规范03.jpg
JY_T0593-2019中小学膜处理饮水设备技术要求和配备规范04.jpg
JY_T0593-2019中小学膜处理饮水设备技术要求和配备规范05.jpg
JY_T0593-2019中小学膜处理饮水设备技术要求和配备规范06.jpg
JY_T0593-2019中小学膜处理饮水设备技术要求和配备规范07.jpg
JY_T0593-2019中小学膜处理饮水设备技术要求和配备规范08.jpg
JY_T0593-2019中小学膜处理饮水设备技术要求和配备规范09.jpg
JY_T0593-2019中小学膜处理饮水设备技术要求和配备规范10.jpg
JY_T0593-2019中小学膜处理饮水设备技术要求和配备规范11.jpg
JY_T0593-2019中小学膜处理饮水设备技术要求和配备规范12.jpg
JY_T0593-2019中小学膜处理饮水设备技术要求和配备规范13.jpg
JY_T0593-2019中小学膜处理饮水设备技术要求和配备规范14.jpg
JY_T0593-2019中小学膜处理饮水设备技术要求和配备规范15.jpg
您需要登录后才可以回帖 登录 | 加入

本版积分规则

QQ|Archiver|手机版|小黑屋|水易网[水处理技术论坛] ( 京ICP备05078561号 )

GMT+8, 2025-10-30 15:34 , Processed in 0.068498 second(s), 21 queries .

Powered by Discuz! X3.5 Licensed

© 2001-2024 Discuz! Team.

快速回复 返回顶部 返回列表